
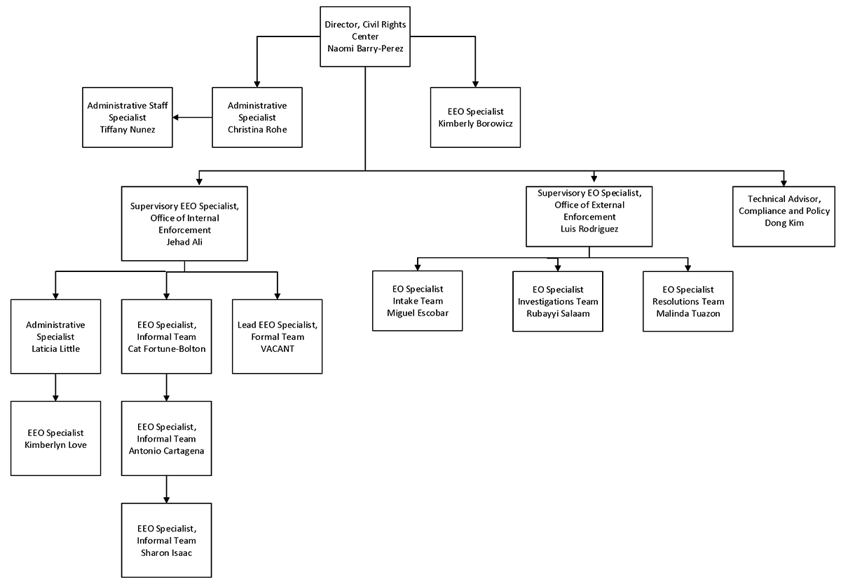
Naomi Barry-Perez
Director, Civil Rights Center
Christina Rohe
Administrative Specialist
Tiffany Nunez
Administrative Staff Specialist
Kim Borowicz
Technical Advisor for Reasonable Accommodations and Disability Law
Jehad Ali
Chief, Office of Internal Enforcement
Sean Ratliff
Acting Chief, Office of Internal Enforcement
Laticia Little
Administrative Specialist, Office of Internal Enforcement
Kimberlyn Love
EEO Specialist
Cat Fortune-Bolton
EEO Specialist, Informal Team
Antonio Cartagena
EEO Specialist, Informal Team
Sharon Isaac
EEO Specialist, Informal Team
VACANT
Lead EEO Specialist, Formal Team
Luis Rodriguez
Chief, Office of External Enforcement
Miguel Escobar
Intake Technical Advisor
Rubayyi Salaam
Investigative Technical Advisor
Malinda Tuazon
Resolutions Technical Advisor
Dong Kim
Compliance and Policy Technical Advisor